国内AI芯片市场正在经历一场深刻的变革,“去英伟达化”成为热词。
这场变革的核心在于,以阿里巴巴和百度等为代表的中国科技巨头,正积极推动AI芯片的自主研发,试图挑战英伟达在国内AI芯片领域的垄断地位。
9月以来,国产AI芯片捷报频传:阿里巴巴、百度等互联网巨头相继宣布,其核心AI模型的训练将部分采用自研芯片。与此同时,阿里平头哥和华为昇腾的新一代产品性能曝光,性能追赶甚至部分超越了英伟达。
资本市场对此反应积极。除了多家投行上调阿里、百度等国内科技巨头的估值外,华尔街明星基金经理“木头姐”更是四年来首次买入阿里巴巴。股票表现上,自8月底以来,百度和阿里巴巴的港股股价累计涨幅均在50%左右。

图:阿里巴巴和百度港股表现数据来源:wind,36氪整理
那么,国内AI芯片从外购到自研背后究竟出于何种原因?
国产芯片加速“去英伟达化”
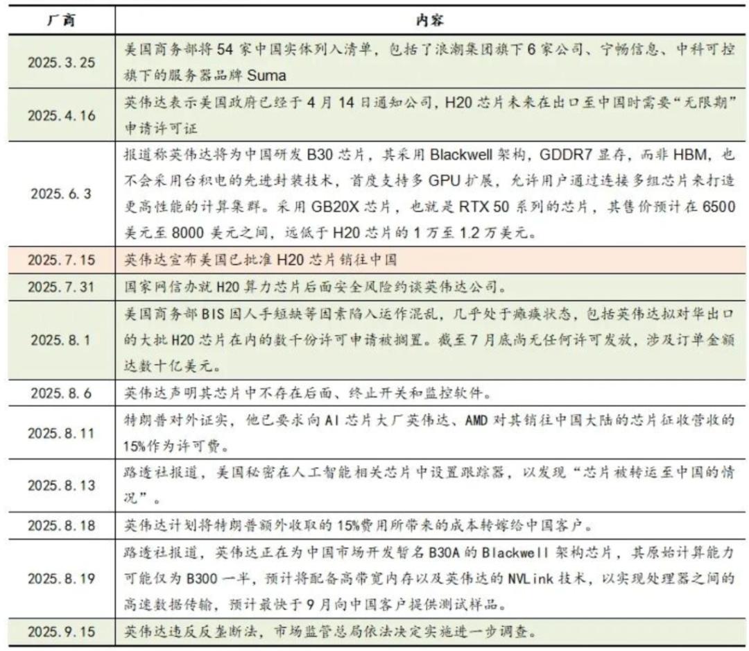
这场“去英伟达化”运动,背后最直接的动力源于日益紧张的地缘政治,以及由此引发的对AI供应链稳定性和安全性的深层担忧。
今年4月,美国政府一度禁止英伟达向中国销售H20芯片,尽管7月恢复出口,却附加了15%的收入上缴条件。面对美国的限制,中国的反制也接连升级:7月底H20被曝“漏洞后门”遭到约谈,8月中旬一度传出停产消息,而近期的反倾销调查更是将这场风波推向高潮。

图:2025年AI芯片相关动态数据来源:中原证券,36氪整理
两国博弈的升级,加剧了海外AI芯片的供应链风险。对需要长期稳定投入的AI玩家来说无疑是致命的。出于对风险的考量,越来越多的中国科技巨头意识到芯片自主可控的重要性,由此掀起了一场浩大的“去英伟达化”浪潮。
这场浪潮的演进,给英伟达带来了明显的负面冲击。
今年第一财季,英伟达就因对H20的出口限制计提了约45亿的存货减值。而随着风暴的愈演愈烈,英伟达来自中国大陆的收入持续锐减。财报显示,2026财年第二季度,其来自中国大陆的收入锐减至27.7亿,环比下滑了近50%,占比下滑至6%,同期美国、新加坡和中国台湾地区的收入增速则均有提升。

图:英伟达中国大陆收入及占比数据来源:wind,36氪整理
与英伟达的困境形成鲜明对比的是,浪潮之下国产定制AI芯片正在快速崛起。
8月21日, DeepSeekV3.1发布,宣布使用FP8架构增强国产芯片适配性。9月16日《新闻联播》意外曝光了阿里平头哥的PPU芯片。其在显存容量和片间带宽上已超越英伟达A800,比肩H20。更关键的是,根据招银国际的数据,得益于国产7nm工艺与2.5D封装,PPU单卡成本较进口H20下降40%。

图:国产AI芯片信息数据来源:山西证券,36氪整理
在PPU曝光仅两天后,9月18日,华为罕见地公布了昇腾芯片未来三年的详细演进路线。通过支持低精度计算、混合架构、互联带宽和算力翻倍增长,华为正从技术上实现全面追赶。不止于单卡性能,更重要的是,基于自研互联协议“灵衢”和昇腾950系列芯片的Atlas950 SuperPod,可以形成百万级规模的统一算力底座,各项性能超过英伟达下一代NVL144和2027年的NVL576,成为全球最强算力集群。

图:华为昇腾芯片进展数据来源:长城证券,36氪整理
而产品性能的突破也加速了国内算力基建国产化解决方案的部署。8月底,百度昆仑芯在中国移动集采中拿下三个标包第一,中标规模达到10亿级。
这更像一面镜子,清晰地折射出本土AI芯片厂商正在加速蚕食英伟达的市场份额。IDC数据显示,2024年,英伟达在中国的市占率从85%降至70%,而本土 AI 芯片品牌的出货量超过 82 万张,市场份额显著提升至30%。

图:英伟达中国市占率持续下滑数据来源:IDC,36氪整理
而Bernstein预测,2025年英伟达在中国AI芯片市场的份额将进一步降低到54%,同期本土厂商份额显著增长,且呈现百花齐放、多元竞争的新格局。

图:国内AI芯片市场格局演变数据来源:Bernstein,36氪整理
历史的镜像:手机芯片的“通用”到“定制”之路
当前中国AI芯片的定制化浪潮,与过去十余年手机芯片的发展历程极为相似。
在智能手机发展的早期,芯片的主导者是高通、联发科等通用芯片厂商。这些芯片方案的优势是具备高度的兼容性和标准化特性,可以大幅降低手机厂商的研发门槛,使其可以快速布局智能手机业务,抢占市场先机。
然而,随着行业的迭代,通用芯片的弊端也开始显现。
一是,手机芯片长期被高通、联发科等少数企业垄断,导致手机厂商在供应稳定性上长期受制于人,并需要承担高昂的额外费用,对利润造成挤压。以“高通税”为例,苹果每售出一台iPhone就需要交付高通售价5%的专利费,2016年苹果支付的专利费用高达28亿美元,占当年利润的6%。
二是,通用芯片的架构设计无法完全匹配手机厂商的产品迭代规划和定制化需求,导致产品性能提升滞后,且难以形成软硬件一体的协同效应,弱化了用户的使用体验。
三是,核心硬件上的趋同使得手机厂商只能针对摄像头、屏幕等外部环节做“堆料”创新,难以形成真正的差异化壁垒和品牌溢价,阻碍了品牌的高端化进展。
正是基于这些明显的缺陷,以苹果为代表的头部厂商走上了芯片自研之路,推动智能手机芯片从“通用”向“专用”的过渡。
2010年,苹果推出首款自研芯片A4,奠定了此后 iPhone 在智能手机领域的王者地位。A系列芯片采用自研架构和先进制程工艺,并与IOS系统调度逻辑紧密配合,实现了软硬件的全面优化。不仅保证了iPhone硬件性能的持续领先,也形成了基于软硬协同的独特技术生态,让iPhone的使用体验上一骑绝尘,为苹果构筑了难以复制的护城河,成为其长期稳居高端智能手机第一梯队的关键。
在苹果取得成功后,华为也紧随其后开启了自研芯片之路。
2013年,华为通过海思半导体自研麒麟芯片,整合了华为在通信、AI和影像处理方面的核心技术,不仅优化了整体性能也使其在5G时代具备了先发优势。更重要的是,麒麟芯片与鸿蒙系统的深度融合,为华为手机构建了强大的生态护城河,让其彻底摆脱了手机“组装厂”的标签,凭借差异化优势在国内高端市场站稳了脚跟。
而更深远的影响在于,依靠定制化芯片两家公司减少了对外部供应商的依赖,从根本上优化了成本结构。而且以此所形成的“软硬一体”生态优势,也使其品牌溢价持续提升,为其带来了更可观的利润空间。2024年,苹果iPhone业务毛利率接近40%,远高于行业平均毛利率水平。
国产AI芯片的“华为时刻”
当前,中国AI芯片的“去英伟达化”浪潮,正是对手机芯片发展历程的一次深度复刻。
从本质上看,AI芯片的国产化和定制化,既是出于供应链安全性的考量,更是AI从训练转向推理后,行业的必然选择。
随着大模型迭代速度的趋缓,市场需求正从“疯狂堆算力”转向更务实的商业化应用落地。这种背景下,AI的重心也从“训练”转向“推理”。根据英伟达 CEO 在 2026 财年第一财季业绩会时的发言,AI 推理 token 的生成量在过去一年激增了 10 倍。
与训练相比,推理任务对算力需求有所降低,但对成本、功耗和延迟的要求更高。英伟达的通用GPU虽然性能强大,但其成本高、能效低,且存在高延时问题,因此并不能完美匹配推理任务需求,尤其是国内阉割版较高的成本致使其性价比大打折扣。
这种市场需求的变化,直接推动了国内芯片行业的定制化之路。
从适配度上看,与通用 GPU 相比,定制芯片去除了大量冗余功能从而在执行特定任务时,能在功耗、成本和延迟上实现数量级的优化。对于需要大规模、高并发、低延迟的AI 推理任务来说,效率远高于通用 GPU。

图:通用芯片与定制芯片的对比数据来源:民生证券,36氪整理
而本土芯片设计及供应链的进一步成熟,也为国产芯片性能加速追赶国际水平提供了底气,使得AI算力基建转向国产解决方案成为可能。
正如智能手机时代的苹果和华为,中国的AI玩家已经不再满足于仅仅购买英伟达的通用GPU,而是开始尝试外购+自研两条腿走路。
一方面,在训练领域,依靠国际先进芯片的高性能实现模型迭代,为进一步的自主化保留时间窗口;另一方面,加速自研定制化芯片并积极适配国内外主流大模型,在能效、特定场景优化等方面寻求差异化优势,并通过软硬件的深度协同,优化效率和成本。
这预示着,中国AI产业正从单纯的算力消费者,转变为自主的生态构建者。这不仅是应对外部压力的防御性策略,更是中国科技产业迈向更高价值链的必然选择。
